交通运输部
江西交通信息网
江西公路网
中国九江网
办公系统
邮件系统
全站搜索
首页
组织机构
公路工程
公路养护
路政管理
安全专栏
党建园地
局属动态
公路文化
公路新闻
专题专栏
机务管理
公路视频
基本概况导航
机构简介
领导介绍
机构设置
历史纪事
路网概况
荣誉之窗
视频直播
专题专栏
热点新闻
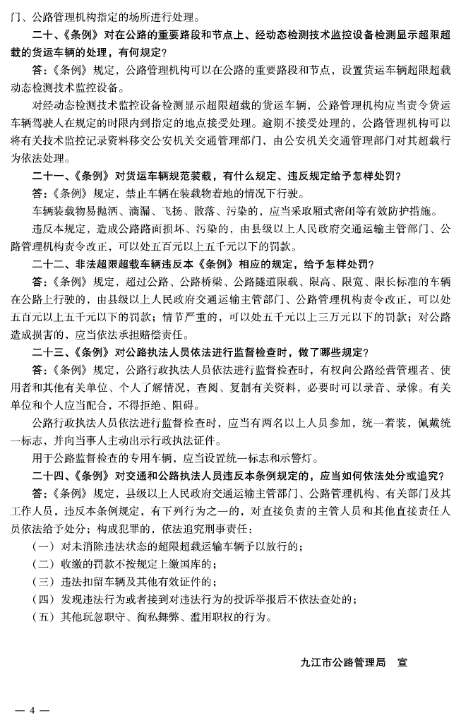
九江市公路管理局党委书记、...
湖口县委书记李小平调研路域...
市路桥工程处召开学习贯彻党...
武宁双溪治超站深入学习十九...
市局领导“微服私访”彭泽公...
德安公路分局加紧进行道班、...
九江公路信息中心奔赴彭泽抢...
市公路管理局举办全市公路系...
德安公路分局“走出去”参观...
路政政务公开
您当前的位置:
首页
>
路政管理
>
路政政务公开
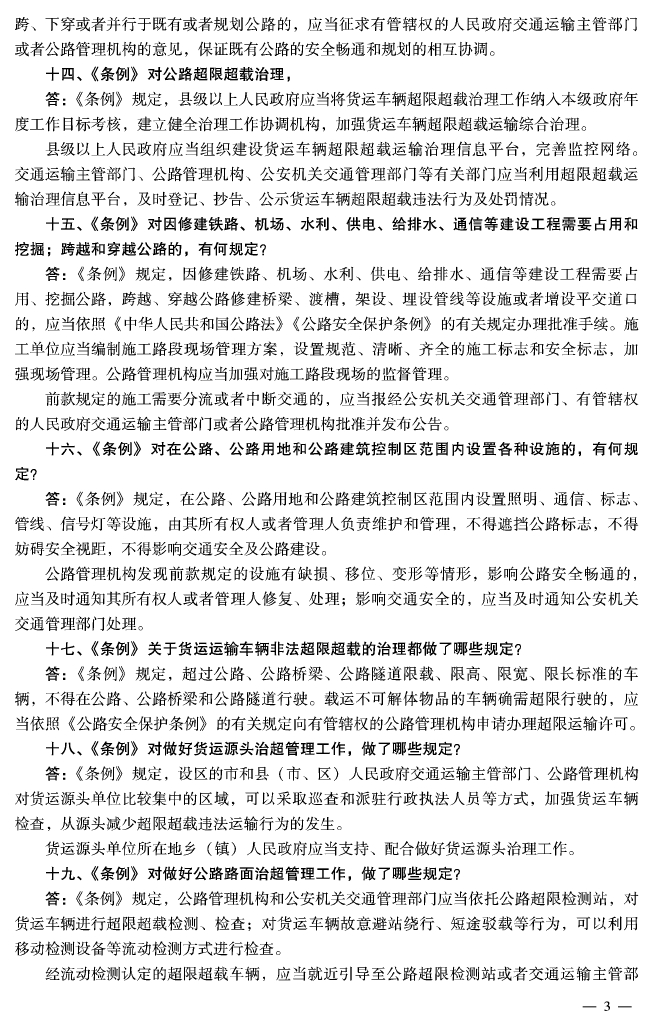
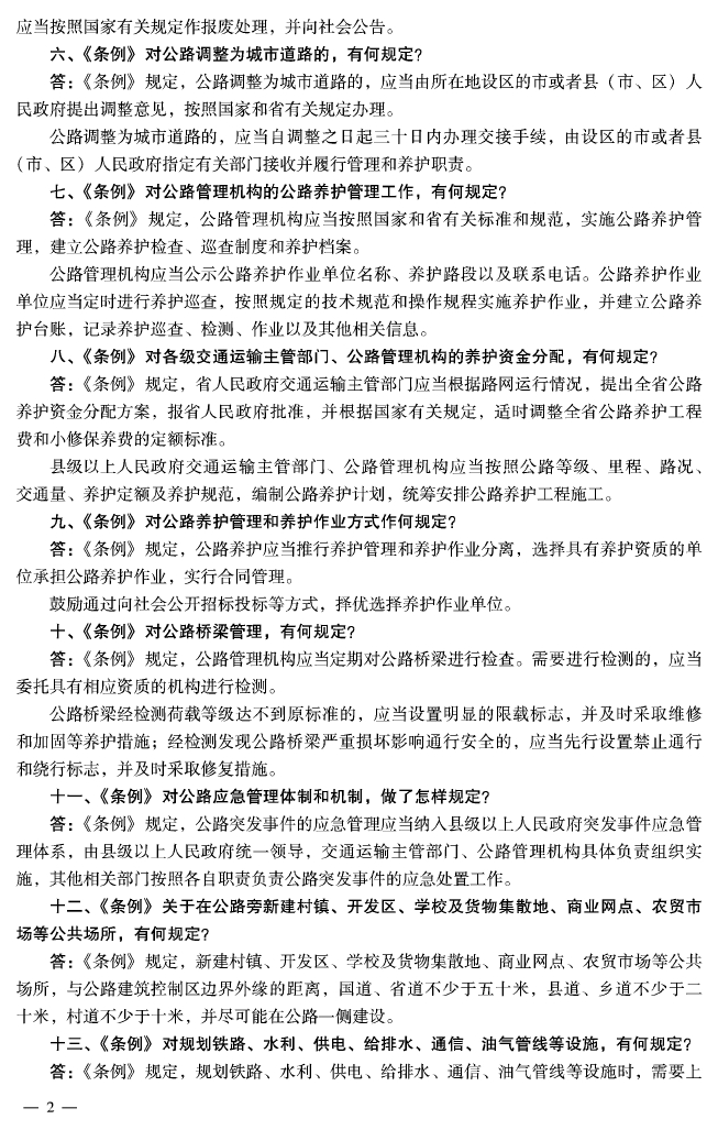
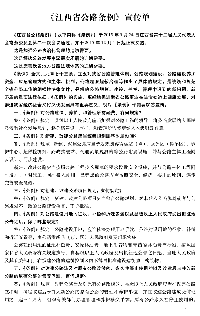
《江西省公路条例》宣传单
作者:路政科
来源:路政科
发布日期:2015-11-30
阅读: 次
返回首页
下一篇↓
返回列表
局属单位网站
省内政府网站
本市网站
国内其他网站
公路同行网站
友情链接
赣北路桥工程处
赣北勘察设计院
赣北公路监理公司
南昌市人民政府
九江市人民政府
景德镇市人民政府
萍乡市人民政府
新余市人民政府
上饶市人民政府
鹰潭市人民政府
吉安市人民政府
赣州市人民政府
抚州市人民政府
宜春市人民政府
农工部
统战部
史志办
信访局
市委党校
档案局
政府办公厅
监察局
发改委
工信委
教育局
人民网
新华网
光明网
网易
搜狐
中国文明网
爱可装饰
中国江西
大江网
交通运输部
江西交通信息网
中国公路网
省公路管理局
省公路学会
赣公路工程检测
管养网
人民网
新华网
光明网
网易
搜狐
中国文明网
百度
中国江西
大江网
江西赣鄂皖路桥投资有限公司
主办单位:九江市公路管理局 承办单位:九江市公路信息中心 E-mail:jjglb999@126.com
地址:九江市浔阳东路167号 邮编:332000
赣ICP备12004960号